| 版本 | 日期 | 描述 | 作者 | | —- | ———- | ——– | ———– | | 1.0 | 2019.06.26 | 注册登录 | CookiesChen | | 1.1 | 2019.06.27 | 注册登录 | chensh236 | 用例图

基本用例:
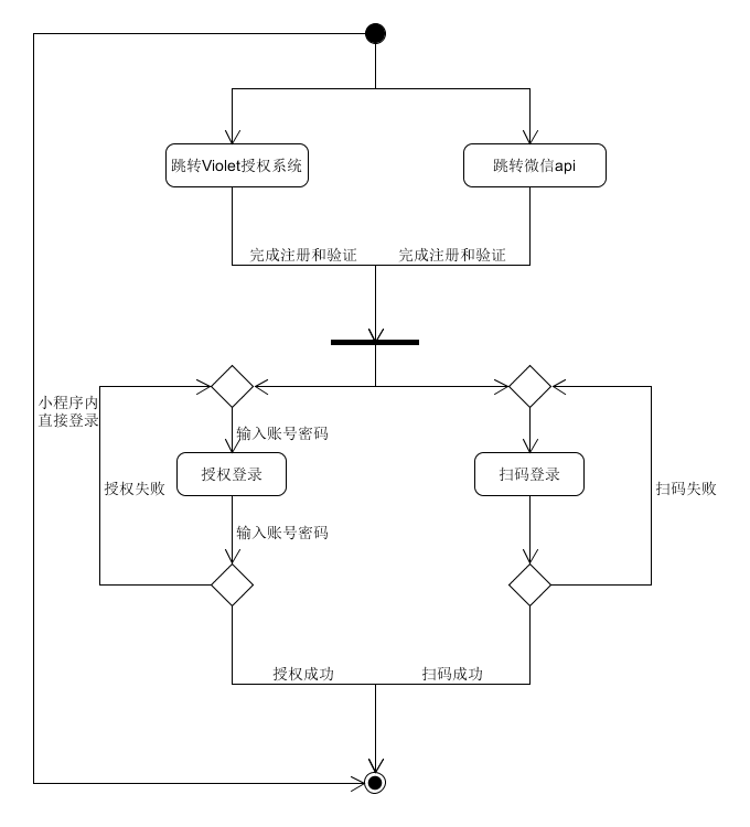
- 注册和验证:跳转Violet授权系统(仅web端可用)或微信注册验证获取账号
- 登录:
- 跳转Violet授权系统(仅web端可用)
- 使用微信小程序扫码登录
- 在微信小程序中直接登录
用例名称:
用户注册与登录
用例范围:
web网页和微信小程序
用例级别:
用户目标
主要参与者:
用户
发生频率:
经常
流程图:
